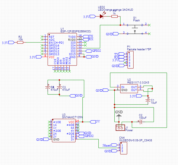
ESP-12F Controlled WLED Circuit

This small circuit uses a level shifter and an ESP-12F to control RGB LEDs.
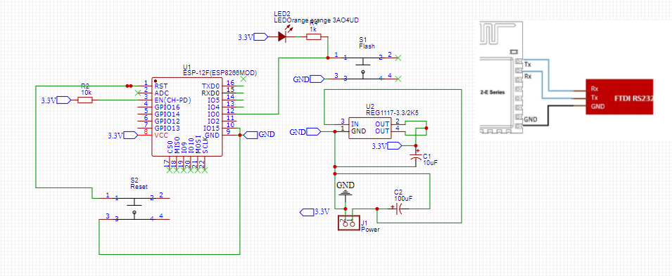
Minimal ESP-12F Circuit

This small circuit can be used as a starting point for an ESP-12F project. You can further eliminate the LED and RESET Button to trim it down further.